Module Documentation: eml-project |
Back to EML Contents |
This module is based on the eml-project module. It describes a project which might form a context for research. The definition of a "project" is not constrained. It may include scientific research investigations or student-led thesis projects, working groups of limited scope, or cyberinfrastructure coding projects. It is intended to house information on how a project was created, including descriptions of over-all motivations and goals, funding, personnel, description of the study area etc. This is also the module to describe the design of the project: the scientific questions being asked, the architecture of the design, etc.
Unlike the eml-project module, instance documents written against this schema are standalone documents. the eml:project element is a top level element. It includes the "resource group" which includes basic elements for title, abstract, responsible parties, coverage, keywords, etc. .
| Recommended Usage: | Use eml-project to document the research context of any project. |
| Stand-alone: | no |
| Imports: | eml-documentation, eml-resource, eml-party, eml-coverage, eml-literature, eml-physical, eml-text |
| Imported By: | |
| View an image of the schema: | eml-project image |
Element Definitions: | |||||||||||||||||||||||||||||||||||||||||
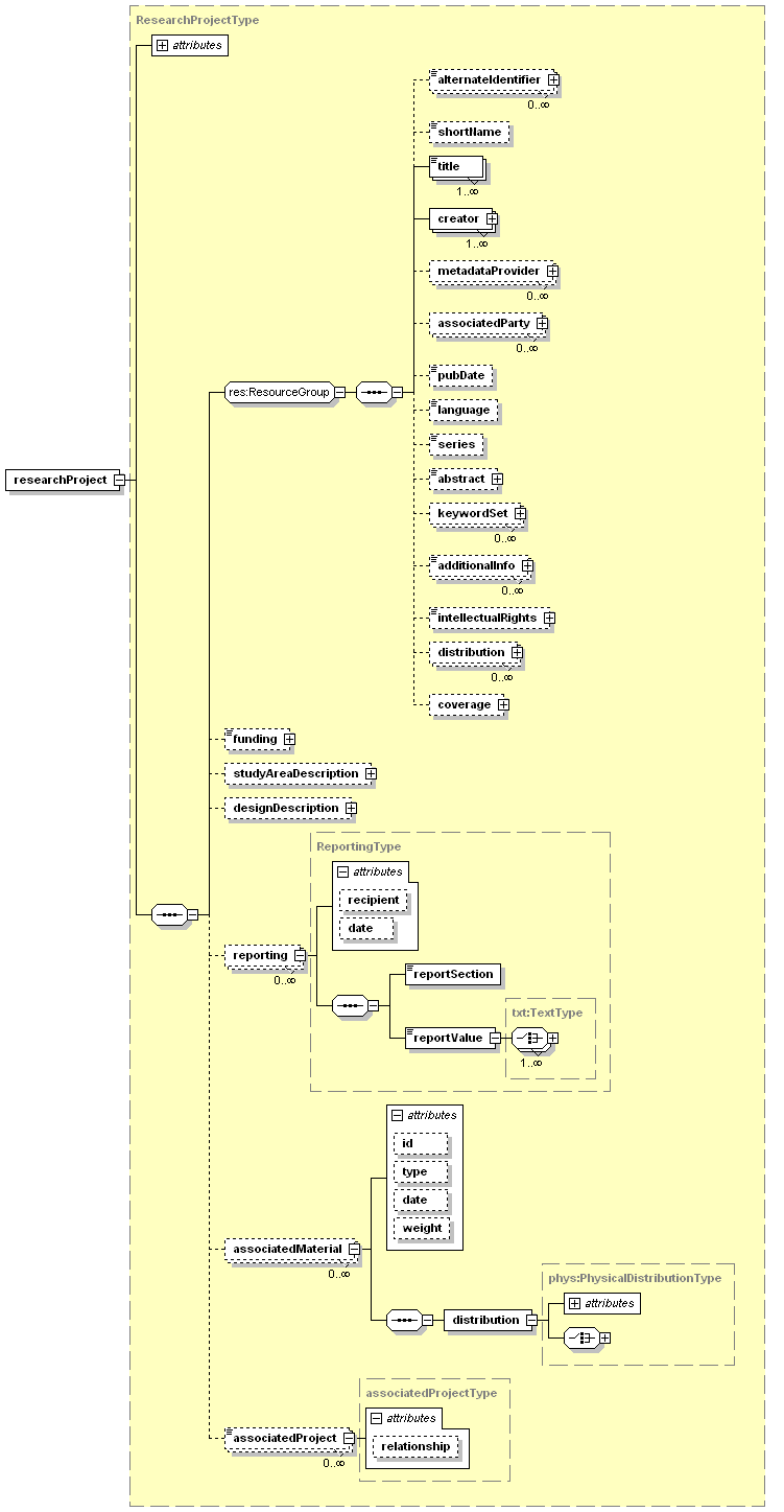
| researchProject | This element has no default value. | ||||||||||||||||||||||||||||||||||||||||
| Content of this field: | Description of this field: | ||||||||||||||||||||||||||||||||||||||||
|
The root element of this module to instantiate a stand-alone project file. |
||||||||||||||||||||||||||||||||||||||||
| funding | This element has no default value. | ||||||||||||||||||||||||||||||||||||||||
| Content of this field: | Description of this field: | ||||||||||||||||||||||||||||||||||||||||
|
The funding field is used to provide information about funding sources for the project such as: grant and contract numbers; names and addresses of funding sources. Other funding-related information may also be included. |
||||||||||||||||||||||||||||||||||||||||
| studyAreaDescription | This element has no default value. | ||||||||||||||||||||||||||||||||||||||||
| Content of this field: | Description of this field: | ||||||||||||||||||||||||||||||||||||||||
|
The studyAreaDescription field documents the physical area associated with the research project. It can include descriptions of the geographic, temporal, and taxonomic coverage of the research location and descriptions of domains (themes) of interest such as climate, geology, soils or distrubances or reference to citable biological or geophysical classification systems such as the Bailey Ecoregions or the Holdridge Life Zones. |
||||||||||||||||||||||||||||||||||||||||
| descriptor | This element has no default value. | ||||||||||||||||||||||||||||||||||||||||
| Content of this field: | Description of this field: | ||||||||||||||||||||||||||||||||||||||||
|
The descriptor field is used to document domains (themes) of interest such as climate, geology, soils or disturbances or references to citable biological or geophysical classification systems such as the Bailey Ecoregions or the Holdridge Life Zones. |
||||||||||||||||||||||||||||||||||||||||
| descriptorValue | This element has no default value. | ||||||||||||||||||||||||||||||||||||||||
| Content of this field: | Description of this field: | ||||||||||||||||||||||||||||||||||||||||
|
The descriptorValue field contains the value of a descriptor, describing some aspect of the study area. This may either be a general description in textual form or the value part of a "name/value" pair where the name is entered in the attribute "name_or_id". For example, if the value of the "name" attribute" of the element "descriptor" is "climate", and the value of the attribute "name_or_id" of the element "descriptorValue" is "Annual Precipitation" then the value of this element could be "12.5 inches". |
||||||||||||||||||||||||||||||||||||||||
| citation | This element has no default value. | ||||||||||||||||||||||||||||||||||||||||
| Content of this field: | Description of this field: | ||||||||||||||||||||||||||||||||||||||||
|
A citation for this desciptor. |
||||||||||||||||||||||||||||||||||||||||
| citation | This element has no default value. | ||||||||||||||||||||||||||||||||||||||||
| Content of this field: | Description of this field: | ||||||||||||||||||||||||||||||||||||||||
|
The citation for this descriptor. |
||||||||||||||||||||||||||||||||||||||||
| coverage | This element has no default value. | ||||||||||||||||||||||||||||||||||||||||
| Content of this field: | Description of this field: | ||||||||||||||||||||||||||||||||||||||||
|
The coverage of this descriptor. |
||||||||||||||||||||||||||||||||||||||||
| designDescription | This element has no default value. | ||||||||||||||||||||||||||||||||||||||||
| Content of this field: | Description of this field: | ||||||||||||||||||||||||||||||||||||||||
|
The field designDescription contains general textual descriptions of research design. It can include detailed accounts of goals, motivations, theory, hypotheses, strategy, statistical design, and actual work. Literature citations may also be used to describe the research design. |
||||||||||||||||||||||||||||||||||||||||
| description | This element has no default value. | ||||||||||||||||||||||||||||||||||||||||
| Content of this field: | Description of this field: | ||||||||||||||||||||||||||||||||||||||||
|
The field designDescription contains general textual descriptions of research design. It can include detailed accounts of goals, motivations, theory, hypotheses, strategy, statistical design, and actual work. |
||||||||||||||||||||||||||||||||||||||||
| citation | This element has no default value. | ||||||||||||||||||||||||||||||||||||||||
| Content of this field: | Description of this field: | ||||||||||||||||||||||||||||||||||||||||
|
The citation field is a citation to literature that describes elements of the research design, such as goals, motivations, theory, hypotheses, strategy, statistical design, and actual work. |
||||||||||||||||||||||||||||||||||||||||
| reporting | This element has no default value. | ||||||||||||||||||||||||||||||||||||||||
| Content of this field: | Description of this field: | ||||||||||||||||||||||||||||||||||||||||
| |||||||||||||||||||||||||||||||||||||||||
| associatedMaterial | This element has no default value. | ||||||||||||||||||||||||||||||||||||||||
| Content of this field: | Description of this field: | ||||||||||||||||||||||||||||||||||||||||
|
This field is intended to be used as necessary to record other files, documents or resources that may belong with this project. These include but are not limted to: proposals, protocols, datasets, imagery, citations, or other databases. It contains an instance of EML's physicalDistributionType. This type includes an access tree for controlling access to resources. Assume that access is open unless otherwise stated. The element also has optional attributes to describe features of the material;SOME MORE ABOUT THE INTENDED USE. |
||||||||||||||||||||||||||||||||||||||||
| distribution | This element has no default value. | ||||||||||||||||||||||||||||||||||||||||
| Content of this field: | Description of this field: | ||||||||||||||||||||||||||||||||||||||||
| |||||||||||||||||||||||||||||||||||||||||
| associatedProject | This element has no default value. | ||||||||||||||||||||||||||||||||||||||||
| Content of this field: | Description of this field: | ||||||||||||||||||||||||||||||||||||||||
|
This field contains a reference to another project. Use the relationship attribute to specify the relationship that the referenced project has to the current project. |
||||||||||||||||||||||||||||||||||||||||
| reportSection | This element has no default value. | ||||||||||||||||||||||||||||||||||||||||
| Content of this field: | Description of this field: | ||||||||||||||||||||||||||||||||||||||||
|
The reportSection is used to name a topic required by a report in this project. |
||||||||||||||||||||||||||||||||||||||||
| reportValue | This element has no default value. | ||||||||||||||||||||||||||||||||||||||||
| Content of this field: | Description of this field: | ||||||||||||||||||||||||||||||||||||||||
|
The reportValue contains text for the report section |
||||||||||||||||||||||||||||||||||||||||
Attribute Definitions: | |||||||||||||||||||||||||||||||||||||||||
| name_or_id | |||||||||||||||||||||||||||||||||||||||||
|
Type: xs:string Use: optional |
The name_or_id field is the name part of a name/value pair of a descriptor; or ID portion of a classification, if applicable. The values of biogeophysical classification systems, e.g. Bailey-Ecoregions, often take the form of an ID or Code along with a text representaiton. For example, the ID/Code M131 refers to the phrase "Open Woodland -Tundra". M131 is an unambiguous reference to a more detailed description. If one is using a published classification system then there should be a corresponding citation to the source, e.g., Bailey,R.G., 1996 "Ecosystem Geography". |
||||||||||||||||||||||||||||||||||||||||
| name | |||||||||||||||||||||||||||||||||||||||||
|
Type: DescriptorType Use: required |
The name of the descriptor system. The name can be either a theme such as climate or hydrology, or the name of a citable classification system. |
||||||||||||||||||||||||||||||||||||||||
| citableClassificationSystem | |||||||||||||||||||||||||||||||||||||||||
|
Type: xs:boolean Use: required |
This boolean attribute defines whether this descriptor comes from a citable classification system or not. |
||||||||||||||||||||||||||||||||||||||||
| id | |||||||||||||||||||||||||||||||||||||||||
|
Type: res:IDType Use: optional |
The Id of the material in some system WHERE IS THE SYSTEM ATTR?. |
||||||||||||||||||||||||||||||||||||||||
| type | |||||||||||||||||||||||||||||||||||||||||
|
Type: xs:string Use: optional |
The type of the material |
||||||||||||||||||||||||||||||||||||||||
| date | |||||||||||||||||||||||||||||||||||||||||
|
Type: res:yearDate Use: optional |
The date of the material |
||||||||||||||||||||||||||||||||||||||||
| weight | |||||||||||||||||||||||||||||||||||||||||
|
Type: xs:integer Use: optional |
A project may have many associated resources, and these may have various levels of importance. This attribute allows managers to specify a weight for the associated material Applications should allow low-value weights to "float" up to indicate higher importance. |
||||||||||||||||||||||||||||||||||||||||
| id | |||||||||||||||||||||||||||||||||||||||||
|
Type: res:IDType Use: optional | |||||||||||||||||||||||||||||||||||||||||
| system | |||||||||||||||||||||||||||||||||||||||||
|
Type: res:SystemType Use: optional | |||||||||||||||||||||||||||||||||||||||||
| scope | |||||||||||||||||||||||||||||||||||||||||
|
Type: res:ScopeType Use: optional Default value: document | |||||||||||||||||||||||||||||||||||||||||
| recipient | |||||||||||||||||||||||||||||||||||||||||
|
Type: res:NonEmptyStringType Use: optional |
The recipient who will receive this report. |
||||||||||||||||||||||||||||||||||||||||
| date | |||||||||||||||||||||||||||||||||||||||||
|
Type: res:yearDate Use: optional |
The date of the report. |
||||||||||||||||||||||||||||||||||||||||
| relationship | |||||||||||||||||||||||||||||||||||||||||
|
Derived from: xs:string (by xs:restriction) Allowed values:
| The relationship of the associatedProject to the project being described. The relationship is constrained to only "ancestor" or "descendant". |
||||||||||||||||||||||||||||||||||||||||
Complex Type Definitions: | |||||||||||||||||||||||||||||||||||||||||
| ResearchProjectType | |||||||||||||||||||||||||||||||||||||||||
| Content of this field: | Description of this field: | ||||||||||||||||||||||||||||||||||||||||
|
The researchProject complex type describes the structure for documenting the research context. It can include research goals, motivations, theory, hypotheses, etc., as well as a description of research efforts that form the basis for other work. |
||||||||||||||||||||||||||||||||||||||||
| ReportingType | |||||||||||||||||||||||||||||||||||||||||
| Content of this field: | Description of this field: | ||||||||||||||||||||||||||||||||||||||||
|
The reportingType is used for containing report material for the project. |
||||||||||||||||||||||||||||||||||||||||
| associatedProjectType | |||||||||||||||||||||||||||||||||||||||||
| Content of this field: | Description of this field: | ||||||||||||||||||||||||||||||||||||||||
|
A project that is associated with this project. This type was developed as an alternative to the nested "relatedProject"s in EML. The relationship attribute reflects the relationship of the associated project to the project being described. |
||||||||||||||||||||||||||||||||||||||||
Simple Type Definitions: | |||||||||||||||||||||||||||||||||||||||||
DescriptorType | |||||||||||||||||||||||||||||||||||||||||
The descriptorType is used to represent either the name of a citable classification system/controlled vocabulary such as the Bailey classification of ecoregions or a domain of physical descriptors such as climate or disturbances. |
|||||||||||||||||||||||||||||||||||||||||
Group Definitions: | |||||||||||||||||||||||||||||||||||||||||
Web Contact: jones@nceas.ucsb.edu